• 网站支持IPv6
您现在的位置 :
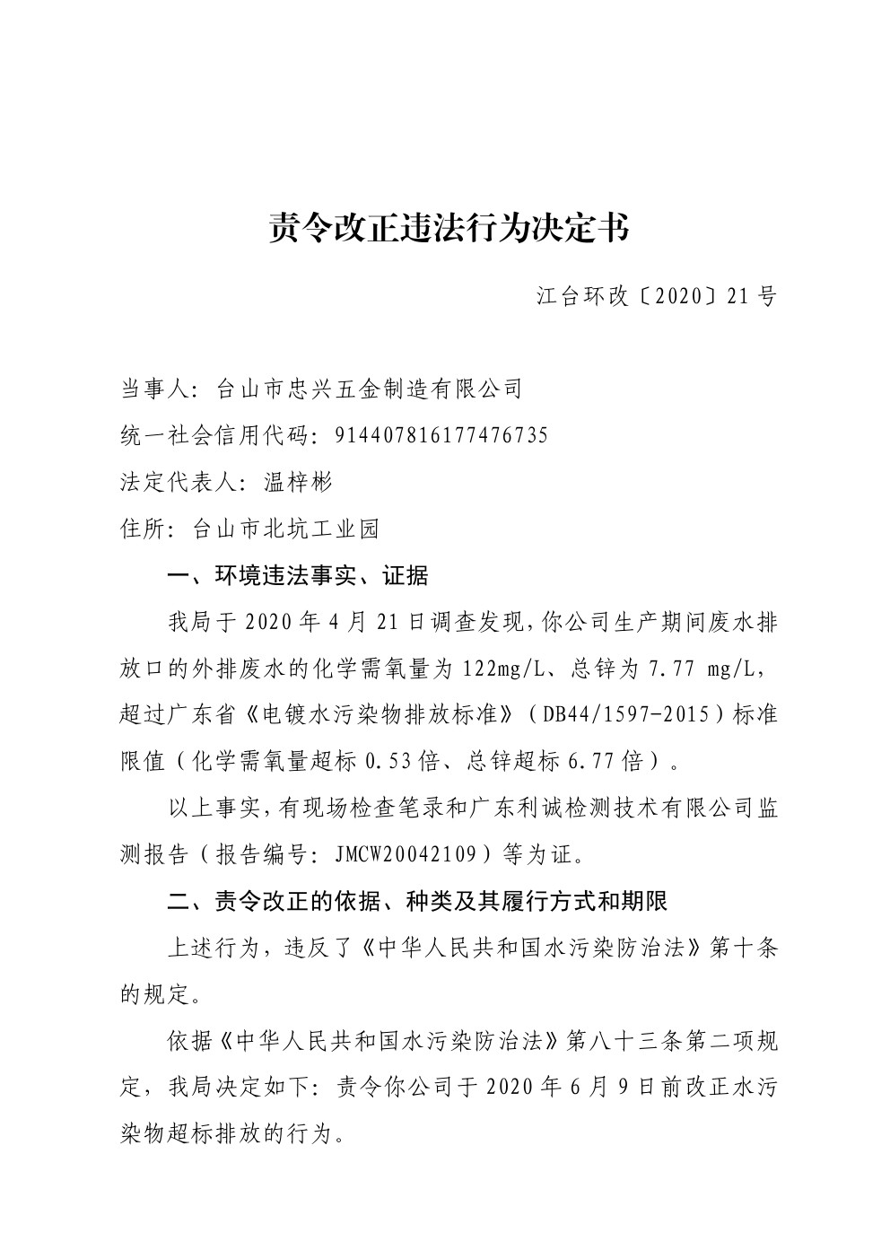
责令改正违法行为决定书江台环改21号
  • 2020-07-21 15:39:24
  • 来源: 江门市生态环境局台山分局
  • 发布机构:台山政府网
  • 【字体:    

0001.jpg0002.jpg

扫一扫在手机打开当前页
版权声明:

凡本网注明"稿件来源:台山政府网"的所有文字、图片和音视频稿件,版权均属台山政府网所有,任何媒体、网站或个人未经本网协议授权不得复制或转载。已经本网协议授权的媒体、网站,在下载使用时必须注明"稿件来源:台山政府网",违者本网将依法追究责任。本网转载其他媒体稿件是为传播更多的信息,此类稿件不代表本网观点,本网不承担此类稿件侵权行为的连带责任。如转载稿件涉及版权等问题,请作者速与本网取得联系。本网未注明"稿件来源:台山政府网"的文/图等稿件均为转载稿,如其他媒体、网站或个人从本网下载使用,必须保留本网注明的"稿件来源",并自负版权等法律责任

联系方式:0750-5524538邮件:ts686@126.com

Baidu
map