|热҈热҈热҈热҈热҈!这些夏季食品安全风险要注意!_工作动态_台山市都斛镇人民政府 - 台山市人民政府办公室
您访问的链接即将离开“都斛镇人民政府”门户网站 是否继续?
继续访问放弃
| 发布机构: | 都斛镇人民政府 | 生成日期: | 2024-06-20 16:54:31 |
夏季到来,我市进入汛期,广东地区温度高、湿度大,食品易受到苍蝇、昆虫等交叉污染,细菌大量繁殖易导致食品腐败变质。同时,野生蘑菇生长,野果野菜数量繁多,易发生采摘误食有毒野生蘑菇、野果野菜引发食源性疾病的事件,针对夏季食品安全特点,为保障公众饮食安全为避免和减少食物中毒事件的发生,特发布食品安全风险提示如下。
一、警惕洪涝灾害带来的食品安全风险
洪灾期间,食物生产、运输、储存、销售等环节受到破坏,污染环节、途径增多,粮食蔬菜等食物易被污染。可能会出现烹调用具缺乏、热加工不便、清洁供水不足、卫生设施差等情况,从而引发食源性疾病。需采取以下措施加以预防:
1.劳逸结合,注意营养,保持好的精力体力。
2.不吃腐败变质、受污染和被浸泡过的食物。不吃已霉变的粮食。不吃死因不明的家畜、家禽、鱼虾等。
3.不采食野生蘑菇、野菜和野果,不吃不认识的植物根茎。
4.食物要烧熟煮透,尽量使用蒸、煮、炖等长时间加热的烹调方式,即做即食,按需按量烹饪,尽量不吃剩饭剩菜。
5.喝清洁饮用水或达标瓶(桶)装水,食品原料与辅料必须安全清洁。
二、选购食品
1.到持有有效《食品经营许可证》的食品经营单位购买,购买冷藏冷冻食品还要到具备冷藏冷冻食品经营项目、储藏条件好、符合卫生要求的正规商场、超市和市场购买;
2.网购食品或半成品更要注意查看卖家的食品经营许可证及经营项目、食品生产许可证、产品生产日期、保质期等;
3.查看外包装,观察是否新鲜,是否在保质期内,标签信息是否齐全清晰,包装是否完整无损、有无鼓包(涨袋、胖听)、有无颜色变化、有无出现异味等现象;
4.索取购货凭据或保留购物小票,以备维权所需。
三、外出用餐
1.选择到持有有效《食品经营许可证》的餐饮单位就餐,不到无证小店和街边小摊就餐;
2.慎食高风险食品,若选择食用凉菜、熟食卤味和生食水产品等冷食、生食类食品时,应注意查看食品经营单位是否有经营相关冷食和生食类品种的项目;
3.慎饮泡制酒,不购买、不饮用无标签标识、浸泡中药材成分不清、来历不明的泡制酒;
4.不食用野生蘑菇、鲜黄花菜、河豚鱼、织纹螺以及一些可能具有毒性或有寄生虫风险的产品。
5.不食用国家重点保护野生动物和其他陆生野生动物,包括人工繁育、人工饲养的陆生野生动物,以及有关法律禁止食用的其他野生动物;禁止以家畜家禽名义食用野生动物;禁止食用“长江刀鲚”“长江野生鱼”“长江白鱼”“长江鮰鱼”等长江禁捕渔获物。
四、网络订餐
1.在关注菜品评价时,还要查看商家证照信息、菜品原材料、店铺评价等信息,谨慎下单;
2.尽量选取近距离的餐饮单位订购,缩短食物配送时间;
3.收到餐食后,要检查包装是否完整、是否有被开启的痕迹、餐食是否被污染等,并及时加工或食用,勿长时间存放;
4.不网购凉菜、生食食品和冷加工糕点等高风险食品;
5.按照个人食量点餐,最好自备餐具,减少食物浪费和一次性餐具使用。
五、居家烹饪
1.应洗净双手,厨具和餐饮具等要清洁,做到生熟分开;
2.挑选新鲜、卫生的原材料,认真清洗并做到烧熟煮透;
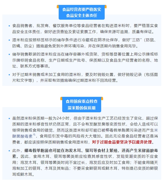
3.选购湿粉类食品首先查看产品标签信息,重点查看生产日期和保质期,湿河粉、米粉(线)等谷类发酵制品、泡发的木耳或银耳等,尽量在购买当天或泡发当天食用完;
4.凉菜要现做现吃,不过餐、不过夜;
5.选取煲汤材料时,一定要从正规渠道购买,不要购买来源不明的煲汤材料;
6.谨慎使用中药材泡制酒,不偏听偏信所谓的秘方、偏方,避免在不了解药性的情况下,盲目按秘方、偏方泡制酒食用,引发食物中毒;
7.冷冻食品烹饪前应彻底解冻,以防食品中心加热不透;
8.外购熟食或外出就餐打包的食品,在下次食用前应先确认是否变质,已变质的食品要及时清理,未变质的食品要彻底加热煮透后方可食用。
六、食物储存
1.熟制食品在室温存放时间应不超过2小时;
2.加工后的成品、半成品、原料应分开储存,防止交叉污染;
3.未食用完的食品应该用保鲜膜密封,按存贮要求进行常温、冷藏或冷冻保存;
4.需要冷藏或冷冻的食品要看是否符合相应的条件(一般冷藏温度为0-4℃、冷冻温度为-18℃以下);
5.冷藏食品一般3天以内食用较好;6.冰箱内存放食品不宜过满,要定期清理。
七、卫生习惯
1.注意个人卫生,养成饭前便后洗手的良好习惯;
2.注意科学搭配膳食,多食富含纤维素、维生素的新鲜蔬菜、水果等清淡健康食品,不暴饮暴食;
3.冷饮、冰淇淋等寒凉食品少吃或不吃,胃肠不好的消费者尤其要注意;
4.多人共同就餐时,提倡使用公筷公勺;
5.践行“光盘”行动,杜绝餐饮浪费。
八、其他事项
1.食品经营者要严格履行食品安全主体责任,严格进货查验和索证索票,严禁加工、销售、采购不符合食品安全标准的食品;餐饮服务提供者要严格按照餐饮服务食品安全操作规范加工制作餐食,严禁采购使用亚硝酸盐,严防食物中毒。
2.消费者要多留意身体状况,一旦出现恶心、腹痛、腹泻、发热等不适反应时,应立即停止食用可疑食物,尽快就近就医,并保留可疑食物。
3.及时举报投诉,如发现违法违规经营食品行为,请及时拨打投诉举报电话“12345”或“12315”。
除此之外
广东降雨频繁,雨水丰富
植物生长茂盛
在野外有毒植物和
其他植物往往交杂丛生
千万不要随意采摘并食用
野花、野菜、野生菌、野果等




美食千万种
安全最重要
建立良好的食品安全意识
让美好“食”光
与你我安全相伴!
来源:广东市场监管、广东卫生信息、健康中国、央视新闻、台山融媒等
编辑:都斛镇党政和人大办公室
凡本网注明"稿件来源:台山政府网"的所有文字、图片和音视频稿件,版权均属台山政府网所有,任何媒体、网站或个人未经本网协议授权不得复制或转载。已经本网协议授权的媒体、网站,在下载使用时必须注明"稿件来源:台山政府网",违者本网将依法追究责任。本网转载其他媒体稿件是为传播更多的信息,此类稿件不代表本网观点,本网不承担此类稿件侵权行为的连带责任。如转载稿件涉及版权等问题,请作者速与本网取得联系。本网未注明"稿件来源:台山政府网"的文/图等稿件均为转载稿,如其他媒体、网站或个人从本网下载使用,必须保留本网注明的"稿件来源",并自负版权等法律责任
联系方式:0750-5524538邮件:ts686@126.com