您访问的链接即将离开“ 市科工商务局 ”门户网站 是否继续?
继续访问放弃
台山市人民政府办公室关于印发《台山市关于加快
构建现代公共文化服务体系的实施方案》的通知
台府办〔2019〕17号
广海湾工业园区、市工业新城管委会,各镇(街)政府(办事处),市有关单位:
《台山市关于加快构建现代公共文化服务体系的实施方案》业经市人民政府同意,现印发给你们,请认真贯彻落实。工作过程中遇到的问题,请径向市文化广电旅游体育局反映。
台山市人民政府办公室
2019年10月31日
台山市关于加快构建现代公共文化服务体系的实施方案
根据中共江门市委、江门市人民政府关于印发《江门市贯彻落实<广东省建设文化强省规划纲要(2011-2020年)的实施意见>》(江发〔2010〕6号)、《江门市人民政府关于印发<江门市关于加快构建现代公共文化服务体系的实施方案>的通知》(江府〔2016〕19号)、台山市人民政府办公室关于印发《台山市文化发展“十三五”规划的通知》(台府办〔2018〕6号)等文件精神,为加快构建台山市现代公共文化服务体系,建设文化强市,结合台山实际,制定本实施方案。
一、总体要求
(一)指导思想
以习近平新时代中国特色社会主义思想为指导,全面贯彻党的十九大和十九届二中、三中全会精神,深入贯彻习近平总书记重要讲话精神,紧紧围绕“加快转型发展、建设幸福侨乡”的核心任务,以满足广大人民群众精神文化需求为出发点和落脚点,深化文化体制改革,完善文化管理体制,加强公共文化设施建设,完善文化遗产保护体系,增强文艺精品创作生产能力,推动我市现代公共文化服务体系的建设。
(二)基本原则
1.坚持统筹兼顾。弘扬社会主义先进文化,充分发挥文化的引领作用,加快构建把社会效益放在首位、社会效益和经济效益相统一的体制机制。既要满足全市人民群众提升思想道德素质和科学文化素质的需求,也要提高文化事业在经济社会发展中的贡献率,推动社会经济的发展。
2.坚持创新驱动。创新发展思路和体制机制,大力创新文化发展的新思路、新观念、新举措、新办法,着力解决制约我市公共文化服务体系科学发展的突出矛盾和问题,推动公共文化服务体系建设从重硬件建设向提升服务效能转变,从单向供给向供需对接转变,提升公共文化服务的质量和效能。
3.坚持协调发展。整合各方资源,统筹城乡发展,坚持公共文化设施建设和使用相结合,坚持场馆建设和现有资源相结合,坚持公共文化建设投入与当地实际情况相结合。建立以基本运转和公共服务均等化为重点的财政保障机制,提高基本公共服务供给效率,增强公共服务能力,加强文化基础设施建设,完善公共文化服务网络,加快形成覆盖城乡、设施完善、适应生态经济发展的公共服务体系。
(三)目标任务
到2020年,基本建成具有鲜明特色、与我市经济社会发展水平、人口状态、人民群众需求相匹配的现代公共文化服务体系。
——设施网络全面覆盖、互联互通。以市级公共文化机构为枢纽,纳入江门五邑联合图书馆、五邑联合文化馆、五邑联合博物馆、五邑联合美术馆、五邑粤剧曲艺联盟体系,实现全市基层文化资源场馆的资源整合及业务联动,丰富公共文化服务的内容和手段,服务质量显著提高。
——公共文化设施建设取得新突破。建成华侨文化广场、华侨文化博物馆及演艺中心等大型公共文化服务场所,完成综合性文化服务中心全覆盖。全面提升市文化馆、图书馆、博物馆的设施建设,全市文化站100%高质量达到省一级站标准。全面建成达标的行政村(社区,下同)基层综合性文化服务中心,争取公共文化服务各项指标位居江门市相对较高水平。
——群众文化活动蓬勃开展。继续组织开展各类丰富多彩且具有侨乡特色的文化活动,结合传统节假日开展系列品牌文化活动,加大文化下乡力度,创新文化下乡形式,以群众喜闻乐见的形式提高人民群众的文化参与度。
——人才培育与引进工作取得积极成效。重点培养、引进和扶持一批高层次文化专业技术和文化产业领域人才,改善台山高级文化人才缺乏状况。
全市基层文化服务机构人员配置齐全,基本满足公共文化服务需求。2020年前,100%镇(街,下同)按编制配足公共文化服务人员;100%行政村综合文化服务中心配有1名文体协管员。
二、工作措施
(一)保障公共服务文化均等化
1.大力加强文化基础设施建设。积极整合文化馆、图书馆、博物馆、艺术馆、美术馆、书画院、影剧院及石花文化广场等公益性文化场馆,完善场馆设施,丰富群众文化生活。完成华侨文化中心、博物馆、基层综合性文化服务中心、综合演艺中心的建设。加强乡镇综合文化站建设与配套设施完善的力度,建立以多功能活动厅、公共电子阅览室、图书室、培训教室、宣传橱窗、展览室、少儿老年人活动室、创作室、舞蹈室等功能场馆为主的镇级文化设施,积极配合省市综合文化馆(站)评估定级工作。[牵头单位:市文化广电旅游体育局,责任单位:市财政局、市自然资源局、市住房和城乡建设局、各镇政府(办事处,以下统称镇政府)]
2.逐步提高公共文化设施服务效能。全市图书馆、文化馆、美术馆、博物馆、乡镇综合文化站及行政村基层文化服务中心全面实施免费开放。积极做好全国文化先进县和文化馆、图书馆、博物馆定级评估的复评工作,有计划推进公共图书馆、文化馆的总分馆体系建设。按照各地区的经济发展状况、人口分布情况,以各镇保障为主,增加市财政支持,引入社会资源参与。大力开展24小时自助图书馆建设,提高图书利用率与服务效能。重点加强对相对薄弱的基层公共文化服务设施建设,均衡配置城乡公共文化资源。加强人员培训,增加免费开放项目,拓展免费开放范围,不断提升基本公共文化服务质量。(牵头单位:市文化广电旅游体育局,责任单位:市财政局、各镇政府)
3.加快推进公共文化服务数字化建设。加快建设数字图书馆、数字博物馆、数字文化馆等文化信息资源共享平台,继续推进“公共电子阅览室建设计划”和“数字农家书屋工程”。借助互联网、云技术以及现代通信技术等手段,加强公共文化大数据采集、存储和分析处理,构建标准统一、互联互通的城乡公共文化数字服务网络平台,实现公共文化服务信息资源共建共享。(牵头单位:市文化广电旅游体育局,责任单位:市财政局、市新闻出版局、市广播电视台、各镇政府)
(二)引导社会力量参与,拓展公共文化服务体系构建资源
1.开展丰富的文化活动活跃群众文化生活。采取政府购买、项目补贴、委托生产等形式,继续举办具有地方特色且形式丰富的群众文化活动,扩大文化惠民活动的受惠范围,创新“文化下乡”“文化进社区”等文化惠民活动的组织形式和文化产品供给内容。定期举办文化站特色文化活动,制定群众文化活动扶持办法和定期评议制度,把群众文化活动纳入政府扶持范围。(牵头单位:市文化广电旅游体育局,责任单位:市财政局、市文联、市义工联、各镇政府)
2.积极开展艺术培训辅导和提升文艺创作水平。继续提高“两报一刊”等群众文艺作品质量,推动文化艺术创作;通过发现、挖掘、培养各类文化艺术人才,打造文艺精品。深入挖掘本土文化,大力弘扬“广东音乐(台山)”“浮石飘色”“台山民歌”“台山曲艺”等非物质文化遗产。坚持组织开展免费艺术培训活动,组织摄影、舞蹈、音乐、美术、书法等培训班;组织专职文艺干部深入机关、企业、校园等基层进行声乐、舞蹈、广东音乐等艺术辅导和创作培训。建立城乡业余群众文化组织,不断保障与提高免费开放和文艺创作的规模和质量,促进群众积极参与;努力提高艺术表演水平和文艺创作水平,传承优秀文化传统,与时俱进,不断创造出更多更好的文艺作品。(牵头单位:市文化广电旅游体育局,责任单位:市财政局、市文联、市义工联、各镇政府)
3.培育和规范文化类社会组织。完善政策措施,采取政府招标、委托管理、项目补贴、定向资助等方式,引进社会力量参与公共文化服务和管理,努力构建政府主导、社会参与的公共文化服务格局。大力培育和发展文化类行业协会、基金会、民办非企业单位等社会组织。放宽准入条件,简化登记手续,优化管理服务,扶持文化类社会组织发展。鼓励各类公共文化服务机构成立行业协会,发挥其在行业自律、行业管理、行业交流等方面的重要作用。推进文化行业协会与行政机关脱钩,将适合由社会组织提供的公共文化服务事项交由社会组织承担;加强政府管理和社会监督,严格执行社会组织年检制度和信息公开制度,开展社会组织评估,督促社会组织提升素质和服务水平。(牵头单位:市文化广电旅游体育局,责任单位:市财政局、市民政局、各镇政府)
(三)推动公共文化服务志愿服务建设
1.开展文化志愿活动。加快构建文化志愿服务体系。坚持志愿服务与政府服务、市场服务相衔接,努力构建参与广泛、内容丰富、形式多样、机制健全的文化志愿服务体系。实施文化志愿者行动计划,广泛吸纳文化工作者、业余文艺骨干及热心公益文化事业的团队和人士参与文化志愿服务,不断提高文化志愿者比例,壮大志愿者队伍。(牵头单位:市文化广电旅游体育局,责任单位:团市委、市义工联、市文联、各镇政府)
2.健全完善文化志愿队伍管理。加强文化志愿者注册管理系统和文化志愿服务信息平台建设,建立健全文化志愿者培训、评价、激励制度。广泛开展导览、导读、送戏、助残、扶弱等文化志愿服务,做好公益艺术培训活动、志愿者讲解员等服务品牌项目,扩大文化志愿服务的辐射带动作用。(牵头单位:市文化广电旅游体育局,责任单位:团市委、市义工联、市文联、各镇政府)
(四)加强历史和传统文化资源的传承利用
1.加强物质文化遗产保护力度。加强对文物保护单位的维护力度,加大经费投入,推进全市文物安全监测系统建设。全力落实海上丝绸之路申报世界文化遗产工作,重点做好申报点的文物保护升级工作及申遗点文化内涵研究、环境整治及展示等工作。以“海丝”史迹点申遗为契机,着力提升重点文物保护单位的保护级别,积极开展各级文物保护单位申报工作。加强广海卫城城墙、大洲湾遗址和庙边学校旧址等省级文物保护,保护性开发历史文化资源。(牵头单位:市委宣传部、市文化广电旅游体育局,责任单位:市财政局、市自然资源局、市住房和城乡建设局、各镇政府)
坚持保护性活化利用,开拓文化遗产资源展示新领域。在做好保护的基础上,对文化遗产进行合理展示和利用,使文化遗产保护工作逐渐融入到地方旅游发展和经济发展的大背景中。在保护性活化利用的前提下,进一步对文化遗产资源进行保护和整合,充分发挥浮月洋楼、翁家楼、庙边学校、广海卫城等宝贵文化遗产的历史价值和华侨文化特色,优化其生态环境,将人文精神、海防文化、海洋文化以及华侨文化融为一体,提升旅游项目和地方文化发展综合品位。
2.加强非物质文化遗产保护、传承和利用工作。全面了解和掌握全市非物质文化遗产资源的种类、数量、分布情况、生产环境、保护现状及存在问题,优先开展对濒危项目的保存性保护。建立传承基地,组织传承人积极开展传徒授艺和培训,搭建民间艺术展演平台。利用广播影视、报刊、互联网等大众传媒以及微信、微博等自媒体,积极报道宣传非物质文化遗产保护工作;鼓励各种传播机构拍摄、制作相关的视听节目或音像制品,组织相关保护成果的出版。核定公布第二批台山市级非遗项目,做好台山市级项目代表性传承人的建档工作,积极做好江门市级、省级、国家级的非物质文化遗产项目申报工作,加强对广东音乐(台山)、台山浮石飘色等重点非遗项目的宣传推介。(牵头单位:市文化广电旅游体育局,责任单位:市财政局、市广播电视台、各镇政府)
三、保障机制与措施
(一)切实加强组织领导
坚持和完善党委统一领导、党政齐抓共管、有关部门分工负责、社会力量积极参与的工作体制和格局,加强地区间、部门间、行业间的协同联动。提高对发展公共文化事业重要意义的认识,完善台山市公共文化事业改革发展领导协调机制,统筹协调解决重大事项。加强对公共文化服务体系建设评估定级工作,实行定期督促检查和评估考核。(牵头单位:市委办公室、市政府办公室,责任单位:市委宣传部、市文化广电旅游体育局、市财政局、市人力资源和社会保障局、市教育局、市自然资源局、市住房和城乡建设局、市广播电视台、团市委、各镇政府)
(二)落实政策保障机制
落实文化体制改革配套政策,落实公益性文化项目在用地、工程收费等方面的优惠政策。贯彻落实国务院《关于加快构建现代公共文化服务体系的意见》及省有关文件规定,认真落实我市文化事业单位在改制过程中出现的税收、国有资产处置、人员安置、社会保障、经济补偿等方面的问题,为文化强市建设营造良好的政策环境。紧密结合丝绸之路经济带和21世纪海上丝绸之路规划,做好重点海丝项目的规划和建设资金落实工作,支持企业参与国家21世纪海上丝绸之路文化项目工程。(牵头单位:市委宣传部、市财政局,责任单位:市税务局、市文化广电旅游体育局、市自然资源局、市司法局、各镇政府)
(三)加强财政支持力度
加大对公益文化的扶持力度,研究制定文化事业发展专项资金管理办法,建立健全公益性文化活动的经费保障机制,培养文化专业人才,增强全市文化软实力。进一步优化文化产业发展政策环境,构建多层次、多渠道、多元化的文化产业投融资体系。不断探索与金融机构合作加快文化产业发展新模式,积极打造产业发展大平台。(牵头单位:市委宣传部、市财政局,责任单位:市税务局、市文化广电旅游体育局、市自然资源局、市司法局、各镇政府)
(四)培养、吸引、用好高层次文化人才
按照国家有关要求落实公共文化事业单位人员编制,加强对基层文化服务中心干部、社会文艺骨干的培训和利用。加快制定文化人才教育培训和引进文化人才等政策,多层次、多渠道培养和引进一批高层次的文化专业人才、管理人才和经营人才。落实人才培养、利用机制,加大考核力度,建立文化人才战略储备库,招揽和储备台山文化发展所需要的高级行政管理人才、专业高端技术人才和服务技能型人才。(牵头单位:市委组织部、市委编办、市人力资源和社会保障局、市文化广电旅游体育局,责任单位:市委宣传部、市财政局、各镇政府)
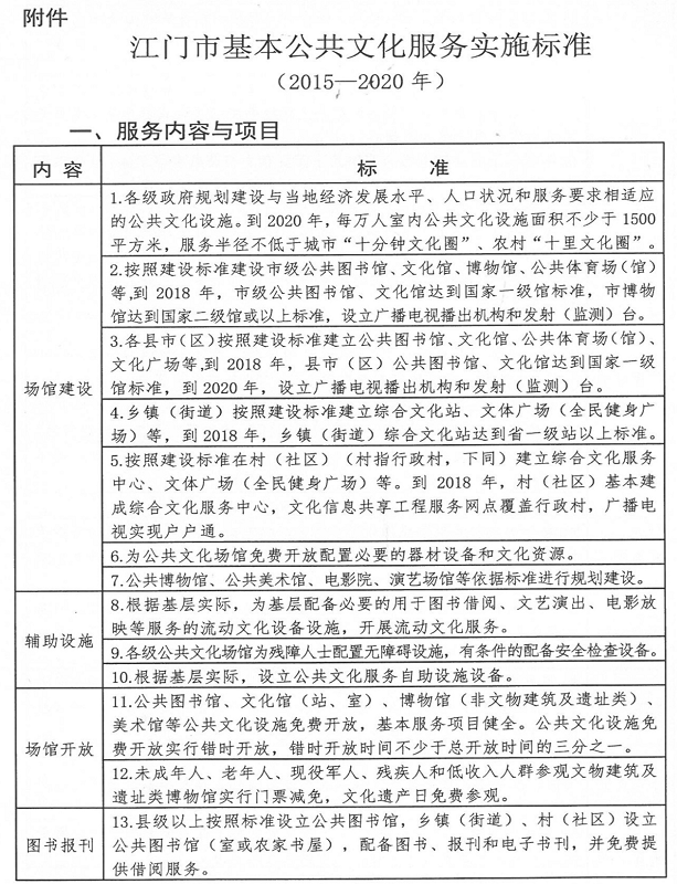
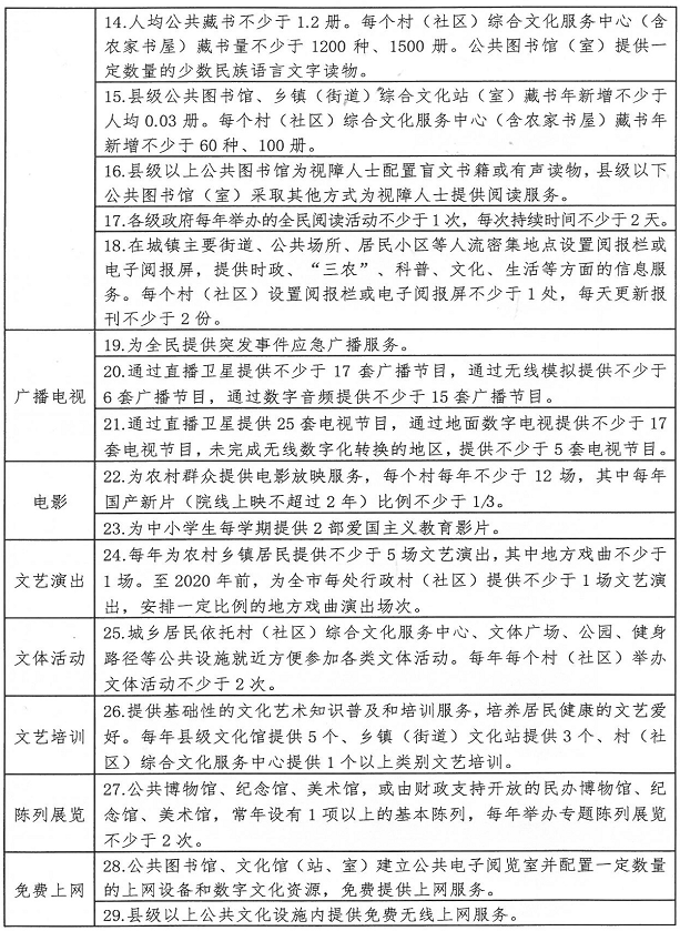
附件:江门市基本公共文化服务实施标准(2015-2020年)



凡本网注明"稿件来源:台山政府网"的所有文字、图片和音视频稿件,版权均属台山政府网所有,任何媒体、网站或个人未经本网协议授权不得复制或转载。已经本网协议授权的媒体、网站,在下载使用时必须注明"稿件来源:台山政府网",违者本网将依法追究责任。本网转载其他媒体稿件是为传播更多的信息,此类稿件不代表本网观点,本网不承担此类稿件侵权行为的连带责任。如转载稿件涉及版权等问题,请作者速与本网取得联系。本网未注明"稿件来源:台山政府网"的文/图等稿件均为转载稿,如其他媒体、网站或个人从本网下载使用,必须保留本网注明的"稿件来源",并自负版权等法律责任
联系方式:0750-5524538邮件:ts686@126.com